The Influence of Activated Faultlines on Mutual Helping Behavior: The Mediation of Team Conflict

Abstract

Teamwork is an important topic in the field of human resource management, and improving the efficiency of teamwork can promote organisational performance. However, due to the existence of group fault lines, which divide members into different subgroups, this subjective perception can prompt members to display different behaviours, which can have an impact on performance. This study explores the impact of perceived fault lines in teams on mutual support behaviours, using university research teams as research subjects. At the same time, this study also focuses on the mediating role of team conflict between fault perception and mutual aid behaviours. A total of 320 questionnaires were collected and screened in this study, and according to the results of data analysis, it was found that 1) fault perception positively affects mutual aid behaviour; 2) task conflict will partially mediate the relationship between fault perception and mutual aid behaviour; and 3) relationship conflict will partially mediate the relationship between fault perception and mutual aid behaviour. This study is a research for a specific group in a specific era, which has certain theoretical and practical significance, enriches the results in the field of group faults and mutual aid behaviours, and at the same time helps the way of teamwork cultivation.

Share and Cite:

Ye, S. (2024) The Influence of Activated Faultlines on Mutual Helping Behavior: The Mediation of Team Conflict. Open Journal of Social Sciences, 12, 611-622. doi: 10.4236/jss.2024.129035.

1. Introduction

Group faulting refers to the emergence of subgroups within a group, which is defined by academics as a set of hypothetical dividing lines that divide team members into subgroups based on one or more attributes (Lau & Murnighan, 1998). Group diversity and group fault lines are an important indicator for examining teamwork, within teamwork. Organizational citizenship behaviour refers to the spontaneous, voluntary, and non-coercive behaviour of members within a team, and this behaviour contributes to organisational effectiveness (Klimoskir, 1994). One of the important dimensions of organisational citizenship behaviour is mutual aid behaviour, where team members initiate positive actions to help other team members (Podsakoff, 2000). In previous studies, group disconnection has focused on team members within the firm and has been more concerned with the relationship between group disconnection and team performance. Although there have been some studies discussing the relationship between group disconnection and organisational citizenship behaviour, group disconnection and mutual aid behaviour, the selection and exploration of this variable is still relatively niche in the academic world and mostly focuses on organisations such as enterprises, and the group of university students is hardly involved. And with the deepening of construction and reform in the new era, the talent cultivation model of higher education in China is further expanding and deepening. According to the data released by the Ministry of Education and the Ministry of Human Resources and Social Security, the number of graduates from China’s colleges and universities is gradually increasing. 2024, the number of graduates from China’s colleges and universities is expected to reach 11.79 million, an increase of 210,000 compared to 2023, compared to the same period last year. A large number of graduate resources can inject a strong strong and reserve force into China’s labour market.

In cooperation, team conflict is also a common friction process in teamwork. In teamwork, the source of conflict may be the relationship conflict between members about their personalities and values, or the task conflict between members about their views and ideas, and the emergence of both kinds of conflict often has a certain impact on the completion of the task, and the atmosphere in the group (Jehn & Mannix, 2001). Teamwork is an efficient and convenient way to solve research problems, but we still need to think about whether the atmosphere within the team is harmonious in this mode of cooperation? Is the co-operation efficiency within the team efficient? Are there spontaneous and voluntary organisational citizenship behaviours among team members? Can teamwork rapidly improve team performance? Based on this, this paper observes the effects of different fault cognitions on mutual aid behaviours and tests the mediating roles of relationship and task conflict, using group faults as independent variables and mutual aid behaviour dimensions under organisational citizenship behaviours as dependent variables.

2. Hypothesis Development and Modelling Assumptions

2.1. Fault Perception and Mutual Aid Behavior

Group fault lines are a set of hypothetical segmentation lines that divide teams into subgroups based on demographic characteristics (age, gender), deeper characteristics (values, personality), and so on (Lau, 2005). With further expansion of the research, fault lines include objective team structure based on demographic characteristics consisting of gender, age, etc., but also deep-rooted characteristics and involve the process of fault line activation. Jehn and Bezrukova (2010) suggested that when members of an organization subjectively perceive the emergence of a group fault line in a team, it can be assumed that group fault lines are activated in that organization. Currently, academics are still uncertain about the combination of faults with different characteristics, and fewer scholars have considered the concept of subjective dynamic faults. In this study, we operationalize “group fault perception” as a group fault activation state, which is defined as a state in which team members perceive the existence of faults within the team, and this perception motivates them to behave differently.

Mutual aid behavior is an important dimension under organizational citizenship behavior and is a spontaneous and voluntary behavior. It refers to positive actions taken by team members to help other team members solve problems more quickly. Mutual aid behavior not only improves self-quality, but also promotes group performance.

According to social categorization theory, when an individual attributes himself to a group, he unconsciously narrows the gap between the members of the group and widens the differences with the subgroups outside. Some studies have shown that members of the same group develop more informal mutual support behaviors with each other. Therefore, this study argues that when team members subjectively perceive the existence of fault lines within the team, based on the social categorization theory, the diversity atmosphere of the team will lead to less friction and closer psychological distance between some members, which will result in more informal mutual supportive behaviors. As a result, the following hypothesis H1 is proposed:

H1: Fault perception has a significant positive effect on mutual aid behavior.

2.2. The Mediating Role of Mandate Conflict and Relationship Conflict

1) Fault perception and team conflict (task-relationship conflict)

According to the dichotomy of team conflict, task conflict and relationship conflict are the two main sub-dimensions of team conflict. Task conflict emphasizes that team members have different ideas about how to assign tasks, how to complete tasks, and how to improve efficiency, while relational conflict emphasizes more on the interpersonal disharmony that occurs within the team due to personal values, personality aspects, and other reasons. There is a close relationship between group disconnection and team conflict, Jehn (1997) suggested that the greater the degree of group disconnection, the more conflict between teams. The differences between team members lead to the emergence of group disconnection, and the psychological insecurity and mistrust caused by disconnection can lead to conflict between teams. Li and Hambrick (2005) stated that group disconnection shows a significant positive correlation with task conflict, as well as a significant positive correlation with relational conflict. Jehn and Bezrukova (2010) showed in their study that when the members feel the group disconnection of the team, some negative emotions, common ones such as uneasiness, frustration, and nervousness, will appear, and this negative emotion will lead to an increase in intra-team conflict (Amason, 2009). Based on this, the following hypothesis is proposed in this study:

H2a: Fault perception has a significant positive effect on task conflict.

H2b: Fault perception has a significant positive effect on relationship conflict.

2) Mediating role of task and relationship conflicts

Hampel and Tjosvold pointed out that team conflict is one of the more studied process variables. Task conflict refers to the team members in the process of task processing, due to their own knowledge, resources and other differences with team members to produce a disagreement, for the task allocation, task processing and means of the way to appear inconsistent behavior. Mason, based on Jehn’s study, suggests that task conflict helps team members to brainstorm and integrate the opinions of all team parties so as to accomplish the team task in an optimal way through discussion, which is essential in teamwork. This study argues that in a state of task conflict, team members enhance mutual aid behavior. This is because the bounded generalized reciprocity theory suggests that the higher the level of trust and favoritism of team members towards the in-group, the more it contributes to team cooperation and mutual aid behavior. And Jehn also showed in his study that a certain amount of task conflict leads to creativity and divergent thinking, which promotes the efficient completion of team tasks and a harmonious atmosphere within the team. Therefore, in combination with the bounded generalized reciprocity theory, it can be argued that in the state of task conflict, members’ mutual aid behaviors will increase.

Relational conflict refers to interpersonal disharmonious behaviors in a team due to the incompatibility of team members’ personal emotions, values, and personalities. De Dreu and Van Vianen (2001) suggested in their study that there is a negative correlation between relational conflict and mutual aid behaviors. Van Knippenberg et al. (2004) stated that relational conflict places more emphasis on the interpersonal styles, preferences, and personality differences of the team members in terms of the presence of emotional interactions. Because values and personality are central to members’ personal identity and sense of self-worth, most interactions at this point are negative. With this conflict, harmful social exchanges may occur between team members, creating a vicious cycle. In this vicious circle, there is a lack of mutual appreciation and mistrust among members, and the level of supportive behavior decreases, resulting in the feeling that “you’re not good to me, so I won’t help you”. Based on this, the following hypotheses are proposed in this study:

H3a: Task conflict partially mediates the relationship between fault perception and mutual aid behavior.

H3b: Relational conflict partially mediates the relationship between perceived disconnection and mutual aid behavior.

3) Chain mediation of task and relationship conflicts

Previous research has shown that task conflict and relationship conflict are significantly and positively correlated. Task conflict is often the beginning of the phenomenon of diversification of characteristics within a team, which can make relationship conflict further visible and prominent. On this basis, this study argues that too much task conflict in the process of team task completion can make it difficult for members to look at things in an objective and rational manner, and stimulate the transformation toward relational conflict. In summary, and in conjunction with the analysis above, the following hypotheses were formulated for this study:

H4: Task conflict has a positive effect on relationship conflict.

H5: Task conflict and relational conflict act as chain mediators between disconnected perceptions and mutual aid behaviors.

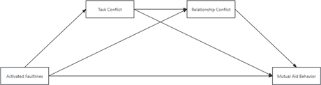
The research framework is shown in Figure 1.

Figure 1. Research framework.

3. Research Design

3.1. Situation of the Study Sample

The sample consisted of college students who had experience in research groups and the data was determined by distributing electronic questionnaires. A total of 320 questionnaires were collected in this research. In order to distinguish and filter the invalid questionnaires, this study set “This is an interfering question, please select 1” and “This is an interfering question, please select 3” for filtering. Finally, 300 valid questionnaires were obtained through screening, and the effective recovery rate of the questionnaires was 93.75%. Among the 300 valid questionnaires, the age group of 19 - 22 years old accounted for 82%, totaling 246 people; this data is basically in line with the general age of China’s college students, and in terms of group roles, the group leader accounted for 29%, the group size of 5 or less accounted for 52.3%, the group size of 5 - 10 people accounted for 45.3%, and group size of more than 10 people accounted for 2.3%.

3.2. Variable Measurement

The main variables included in this study are group disconnection, team conflict and head of household behavior. The study variables were drawn from well-established domestic and international scales, and each question item was evaluated on a five-point Likert scale (1 = strongly disagree, 5 = strongly agree), where the respondent was required to make a unique choice among the options, and the larger the selected score indicated the more the respondent agreed with what was stated in the question item.

The Perceived Disconnect Scale is a 9-option scale developed by Han Lifeng, which includes questions such as “Teams create cliques in the workplace” and “Communication between a group of people in a team is more frequent”.

The Mutual Aid Behavior Scale was developed by Bachrach, with seven options, including questions such as “helps members if they cannot keep up with their work” and “takes steps to avoid conflicts with other members of the team”.

The Team Conflict Scale is based on the ICS two-dimensional Team Conflict Scale developed by Jehn, with eight options divided into two dimensions: task conflict and relationship conflict. It includes questions such as “team members often have different opinions about the procedures and steps to accomplish the work” and “team members often have different understandings of the task itself”.

3.3. Reliability and Validity Tests

The reliability of each scale in this study is shown in the table: group disconnection is 0.862, task conflict is 0.829, relationship conflict is 0.881, and mutual support behavior is 0.884. The overall reliability coefficient of this study is 0.881, which is greater than 0.8, indicating that the overall reliability of this study is good.

Each item of this scale is extracted from the mature scales prepared by relevant scholars at home and abroad, and has good content validity after many data validations, and the result of KMO test in this study is 0.861, which has high validity; after the significance of Bartlett’s spherical test, it can also be seen that the significance of the study is infinitely close to 0, and the original hypothesis is rejected. This questionnaire has good validity.

3.4. Common Methodological Biases

In order to test for the presence of common method bias in the sample, all questionnaire questions on group disconnection, team conflict, and mutual aid behavior were subjected to non-rotated factor analysis in SPSS. Finally, four factors with characteristic roots were obtained, and the largest factor in the questionnaire explained 27.172% of the variance, while the overall characteristic root explained 63.513% of the total variance, allowing for the exclusion of common method bias.

4. Data Analysis

This study used regression analysis to test hypotheses H1, H2a, and H2b, Fault perception was a significant positive predictor of mutual aid behavior (β = 0.230, p < 0.001), hypothesis H1 was tested. Fault perception was a significant positive predictor of task conflict (β = 0.311, p < 0.001) and relationship conflict (β = 0.173, p < 0.01), respectively, and hypotheses H2a and H2b were tested. When fault perception, task conflict and relational conflict simultaneously predicted mutual aid behavior, fault perception and task conflict had a significant positive predictive effect on mutual aid behavior (β = 0.230, p < 0.001; β = 0.171, p < 0.01), whereas relational conflict showed a significant negative predictive effect with mutual aid behavior (β = -0.326, p < 0.001).

The above main effects analysis and data can be obtained from the preliminary data judgment, for the subsequent test to lay a certain foundation.

4.1. Mediation Effect Test

In this study, the process3.4 plug-in was used to conduct 5,000 repetitions of sampling before calculating 95% confidence intervals, which led to the direct effect of disconnectedness perception on mutual aid behavior with disconnectedness perception as the independent variable and mutual aid behavior as the dependent variable, and explored the mediating and indirect effects of task conflict and relationship conflict when task and relationship conflict were used as the mediating variables, respectively, as well as the chain mediation effect.

1) Test for mediating effects of task conflict

As shown in the table, the confidence interval for the direct effect of fault perception on mutual aid behavior does not contain 0, the confidence interval for the indirect effect after putting in the mediator variable task conflict does not contain 0, and the confidence interval for the total effect of the model of fault perception-task conflict-mutual aid behavior also does not contain 0, which suggests that fault perception not only directly predicts mutual aid behavior, but also predicts mutual aid behavior through the mediating effect of task conflict. behavior, but also predicts mutual aid behavior through the mediation of task conflict. From the data, it can be seen that the direct effect of fault perception on mutual aid behavior is 0.196, accounting for 81.41% of the total effect. And after adding task conflict, through the mediating role of task conflict, the indirect effect of fault perception on mutual aid behavior is 0.045, and the indirect effect accounts for 18.59% of the total effect. In summary, it can be shown that task conflict plays a partial mediating role between fault perception and mutual aid behavior, and hypothesis H3a is verified. As shown in Table 1.

Table 1. Task conflict mediation effects test.

2) Test for mediating effects of relationship conflict

As shown in the table, the Bootstrap 95% confidence interval for the direct effect of fault perception on mutual aid behavior does not contain 0, which indicates that the direct effect is significant and that fault perception is able to directly predict mutual aid behavior, and when the mediating variable of task conflict is put in, the confidence interval for the indirect effect does not contain 0. The total effect of the model of fault perception-relationship conflict-Mutual Aid Behavior, the confidence interval for the total effect of the model also does not contain 0, which indicates that the mediating effect of relationship conflict is significant.

And from the positive and negative relationship between the intervals, it can be seen that the model of fault perception-relational conflict-mutual aid behavior is a competitive mediation model, and relational conflict plays a negative partial mediating role in the model (β = −0.064), with a significant mediating effect. It can be shown that task conflict plays a negative partial mediating role between fault perception and mutual aid behavior, and hypothesis H3b is verified. As shown in Table 2.

Table 2. Relationship conflict mediation effects test.

4.2. Chain Mediation Effect Test

In order to explore and validate the chain mediating role of task conflict and relationship conflict, this study utilized the process3.4 plug-in in SPSS to perform 5000 repetitions of sampling before calculating the 95% confidence intervals, which led to the conclusions of the total mediating effect, specific mediating effect, and contrasting mediating effect with fault perception as the independent variable and task conflict and relationship conflict as the mediating variables as shown in Table 3.

Table 3. Chain mediation effect test.

The results show that since the Bootstrap 95% confidence interval for the total mediation effect contains 0, it can be learned that the total mediation of the chain mediation model from disconnected perceptions to mutual aid behaviors is not statistically significant, but the specific mediation paths in it are still worth to be analyzed and explored.

Specifically, the results of the analysis of three of these specific mediated paths are as follows:

The first one is specific mediating effect 1, i.e., fault perception → task conflict → mutual aid behavior. Through Figure 2, it can be seen that the confidence interval of this path does not contain 0. It can be known that the mediating effect of task conflict is significant, and hypothesis H3a is verified;

The second one is the specific mediating effect 2, i.e., fault perception → relationship conflict → mutual aid behavior. Figure 2 shows that the confidence interval for this path does not contain 0, indicating that the mediating effect of relational conflict is significant and hypothesis H3b holds;

The third one is the specific effect 3, i.e., the chain mediation model of disconnected perception → task conflict → relationship conflict → mutual aid behavior, which can be seen through Figure 2, the confidence interval of this path contains 0, which indicates that the chain mediation effect is not significant, and hypothesis H5 is not valid.

In addition, this study examined the contrasting effects between the three specific pathways mentioned above, and the results are shown in Figure 2.

From the results, we can tell that the Bootstrap 95% confidence intervals for comparing mediation effects 1 - 2 (1 for: disconnected perception → task conflict → mutual aid behavior; 2 for: disconnected perception → relational conflict → mutual aid behavior) do not contain a 0, which suggests that the mediating role of task conflict alone is higher than the mediating role of task conflict alone.

In contrast, Bootstrap 95% confidence intervals comparing mediation effects 1 - 3 (1 for: disconnected perception → task conflict → mutual aid behavior; 3 for: disconnected perception → task conflict → relational conflict → mutual aid behavior) did not contain a 0, suggesting that task conflict played a higher mediating role than the chain mediating role that was played by task conflict in conjunction with relational conflict.

Figure 2. Research framework and results.

5. Conclusion

Fault perception and mutual aid behavior. This study proposes that disconnectedness perception positively predicts mutual aid behavior based on social identity theory and is validated by data. When members within a team are able to perceive fault lines within the team, this atmosphere of appropriateness, inclusiveness, and diversity will lead to a reduction in prejudice among some team members, an increase in communication among members, and an improvement in understanding, which will enhance the sense of belonging and honor of the team to which they belong and lead to the members taking the initiative to engage in a certain amount of voluntary mutual aid behaviors, which will contribute to the enhancement of the team’s performance. To put it another way, it means that some members outside the subgroup may reduce their commitment to the team and give outside their roles. Because they are members of the same team but do not belong to the subgroup, they may feel excluded and marginalized, resulting in miscommunication and reduced sense of belonging and identity in the team, thus reducing certain mutual aid behaviors. This is also in line with the “social exchange theory” and the “principle of reciprocity”. However, this study has only discussed the subgroup members in general, and has not yet explored the categorization of the subgroups, which is a research direction that deserves to be further explored in the future.

Disconnectedness Perception and Team Conflict. This study takes the two dimensions of team conflict as an entry point to research and explore the mediating role played by them. After analyzing the data, it can be learned that fault perception has a significant positive predictive effect on both task conflict and relationship conflict. This data result is related to the negative categorization process. When team members perceive fault lines within the team, they are likely to have negative emotions such as self-doubt, discomfort, and tension in the first instance, and may wonder whether they will suffer from team ostracism, discrimination, etc., which will further lead to task conflict and relationship conflict within the team, and stimulate the highlighting and development of conflict within the team.

The mediating role of task conflict. Task conflict is the beginning of the phenomenon of team characteristic diversification, which can make relationship conflict further manifested, this study also verifies through data that the continuous accumulation of task conflict can prompt the highlighting of relationship conflict, and the two are significantly positively correlated. In the task recognition stage, a certain amount of task conflict helps team members communicate with each other and promote the understanding of the task by exchanging opinions and sharing information with each other, which helps to form a good teamwork divided into, and also brings a certain promotion for higher quality decision-making within the team. And task conflict plays a partial mediating role between fault perception and mutual aid behavior, with an indirect effect of 18.59%, which is not a very strong mediating role. This result can be explained by the following reasons: 1) According to the social identity and social exchange theory, appropriate fault perception will prompt team members to generate perceptions of diverse atmospheres, which will enhance identification within subgroups, thus generating or decreasing mutual aid behaviors, which suggests that fault perception does directly predict mutual aid behaviors. 2) When task conflict occurs within a team, in order to accomplish the task in a better way, members will generate mutual aid behaviors, but the utility of task conflict is not great because mutual aid behavior itself is an out-of-role behavior, not imposed by rules and regulations, and individuals will not be condemned or punished even if they do not help others.

The mediating role of relationship conflict. For relational conflict, the data proved that relational conflict is significantly negatively related to mutual aid behavior (β = −0.326, p < 0.001). This is because relational conflict is a conflict about interpersonal relationships, which significantly stimulates the reduction of mutual aid behavior. And the mediating role of relational conflict is significant and plays a competitive mediating role, i.e., relational conflict can negatively mediate the relationship between fault perception and mutual aid behavior. This paper argues that this result can be explained by the following reasons: 1. Tension within the team will create an atmosphere of disharmony and anxiety, at which time perceptions will take over, and members will reduce mutual aid behaviors, negatively affecting the relationship between fault perception and mutual aid behaviors from negatively affecting the relationship between fault perception and mutual aid behaviors. For the chain mediation role, this study obtained through data analysis: the chain mediation of task conflict and relationship conflict is not significant, i.e., the chain mediation role is not valid, and the mediation effect of the two produces a neutralization effect.

In summary, this study concluded that appropriate group fault perception contributes to the enhancement of mutual aid behaviors within a team, whereas intra-team task conflict can partially mediate between fault perception and mutual aid behaviors, and relational conflict can serve as a competitive mediator.

Although this study opens up new ideas for the study of group fault perception and organizational citizenship behavior, it is inevitable that there are still a number of research limitations. This study adopted a self-assessment questionnaire and lacked others’ evaluation questionnaires and internal comparisons within the same group, so the measurement of individual fault perception and mutual aid behaviors may deviate from the actual situation due to the problem of psycho-cognitive bias, and as far as the group fault is concerned, the situation taken into account is relatively homogeneous, and the classification of subgroups inward and outward has not yet been taken into account, which is also a limitation of the present study, and in the future, we will be explored and broken through. This is a limitation of this study, which will be explored and broken in the future. The model can be more fully validated by using tracking data, so that it can reflect changes over time and in the external environment, and is more in line with the concept of group dynamics faults. Subsequent research can use the activated group fault as an entry point to discuss the influencing factors of group organizational citizenship behavior and the antecedents of group fault formation, and do a more in-depth exploration of the combination of Eastern and Western theories, so as to enrich the theoretical research on group organizational citizenship behavior and group fault in the Chinese cultural context.

Conflicts of Interest

The authors declare no conflicts of interest regarding the publication of this paper.

References

[1] Amason, A. C. (2009). Distinguishing the Effects of Functional and Dysfunctional Conflict on Strategic Decision Making: Resolving a Paradox for Top Management Teams. Academy of Management Journal, 39, 123-148. [Google Scholar] [CrossRef
[2] De Dreu, C. K. W., & Van Vianen, A. E. M. (2001). Managing Relationship Conflict and the Effectiveness of Organizational Teams. Journal of Organizational Behavior, 22, 309-328. [Google Scholar] [CrossRef
[3] Jehn, K. A. (1997). A Qualitative Analysis of Conflict Types and Dimensions in Organizational Groups. Administrative Science Quarterly, 42, 530-557. [Google Scholar] [CrossRef
[4] Jehn, K. A., & Bezrukova, K. (2010). The Faultline Activation Process and the Effects of Activated Faultlines on Coalition Formation, Conflict, and Group Outcomes. Organizational Behavior and Human Decision Processes, 112, 24-42. [Google Scholar] [CrossRef
[5] Jehn, K. A., & Mannix, E. A. (2001). The Dynamic Nature of Conflict: A Longitudinal Study of Intragroup Conflict and Group Performance. Academy of Management Journal, 44, 238-251. [Google Scholar] [CrossRef
[6] Klimoski, R. (1994). Team Mental Model: Construct or Metaphor? Journal of Management, 20, 403-437. [Google Scholar] [CrossRef
[7] Lau, D. C., & Murnighan, J. K. (1998). Demographic Diversity and Faultlines: The Compositional Dynamics of Organizational Groups. The Academy of Management Review, 23, 325-340. [Google Scholar] [CrossRef
[8] Lau, D. C., & Murnighan, J. K. (2005). Interactions within Groups and Subgroups: The Effects of Demographic Faultlines. Academy of Management Journal, 48, 645-659. [Google Scholar] [CrossRef
[9] Li, J., & Hambrick, D. C. (2005). Factional Groups: A New Vantage on Demographic Faultlines, Conflict, and Disintegration in Work Teams. Academy of Management Journal, 48, 794-813. [Google Scholar] [CrossRef
[10] Podsakoff, P. (2000). Organizational Citizenship Behaviors: A Critical Review of the Theoretical and Empirical Literature and Suggestions for Future Research. Journal of Management, 26, 513-563. [Google Scholar] [CrossRef
[11] Van Knippenberg, D., De Dreu, C. K. W., & Homan, A. C. (2004). Work Group Diversity and Group Performance: An Integrative Model and Research Agenda. Journal of Applied Psychology, 89, 1008-1022. [Google Scholar] [CrossRef] [PubMed]

Copyright © 2026 by authors and Scientific Research Publishing Inc.

Creative Commons License

This work and the related PDF file are licensed under a Creative Commons Attribution 4.0 International License.