Design and Modelling of Piezoelectric Road Energy Harvesting

Abstract

In recent years, road piezoelectric energy harvesting (RPEH) has attracted great attention from industry and academia, as it can provide power to traffic ancillary facilities and low-power wireless sensor devices to support car networking and intelligent transportation. The output power of RPEH in a recent research project demonstrated a watt level RPEH. In this proposal, we propose to harvest energy from piezoelectric modules (also called stacks) to power selected highways, tolls, and bridges in Pennsylvania. The project incorporates electrical, mechanical, and civil engineering works. The proposed smart highway RPEH will be conducted using optimization parameters to evaluate the system performance and trade-offs. MATLAB will be used with other optimization solvers in problem modeling and optimization. During this project, an RPEH hardware system will be constructed. The system will include a piezoelectric module, rectifier (AC-DC), Storage battery, data acquisition system (DAQ), and computer. The captured data will be analyzed using MATLAB/Simulink. The results show that optimum harvested parameters were addressed when the thickness is selected as 2 mm.

Share and Cite:

Sherren, A. , Fink, K. , Eshelman, J. , Taha, L. , Anwar, S. and Brennecke, C. (2022) Design and Modelling of Piezoelectric Road Energy Harvesting. Open Journal of Energy Efficiency, 11, 24-36. doi: 10.4236/ojee.2022.112003.

1. Introduction

The U.S. Energy Information Administration (EIA) estimates in the Annual Energy Outlook 2021 that in 2020, the U.S. residential and commercial sectors combined used about 219 billion kilowatt hours (kWh) of electricity for lighting. This was about 8% of total electricity consumption by both of these sectors and about 6% of total U.S. electricity consumption. The commercial sector, which includes commercial and institutional buildings, and public street and highway lighting, consumed about 157 billion kWh for lighting in 2020, equal to about 12% of total commercial sector electricity consumption and about 4% of total U.S. electricity consumption in 2020. EIA does not have an estimate of electricity used specifically for public street and highway lighting [1] [2]. In 2022, the average annual growth rate surpasses 1% only toward the end of the projection period 2050.

As a result, designing and developing of smart highways and roads that harvest energy is crucial to control and minimize the energy consumption, save energy, and reduce cost, CO2 emission, and risks. Several studies involving different approaches have been conducted for the energy harvesting of smart roads and highways, such as Vibration-Sourced Piezoelectric Harvester [3], embedded piezoelectric elements [4], piezoelectric cantilever beams [5], embedded piezoelectric elements along the lateral orientation of the pavement [6], piezoelectric ceramic units based on an improved drum-transducer structure [7], road pavement energy-harvesting [8], Piezoelectric Energy Harvesting Based on Vertical Vibration of Car Body [9], speed bump energy harvester based on a piezoelectric cantilever [10], spatial double V-shaped mechanism for near-zero energy toll stations on expressways [11], Thermoelectric Approach to Energy Harvesting from Road Pavement [12], stack mechanism on a piezoelectric ceramic unit [13], Piezoelectric Energy Harvesting Based on Pavement Compatible Package [14]. However, such studies require many developments to address the optimum design suitable for harvesting energy in Pennsylvania, considering the weather conditions and the different types of roads and highways.

This paper strives to develop a RPEH system, based on using five Lead Zirconate Titanate (PZT) PZT 5 H modules (stacks) that are embedded in the road to harvest energy from the vehicles stressing the modules. The design considered many factors so as to optimize the harvested energy. The proposed system first captures the mechanical energy using the piezoelectric stacks. Then the captured energy will be converted into electrical energy by piezoelectric phenomenon. The harvested energy is stored in a storage device, then analyzed by computer through the acquisition of the harvested voltage, current, power, and energy. The proposed model is simulated using SOLIDWORKS and MATLAB/SIMULNIK.

The rest of this paper is organized as follows. In Section 2, an overview of RPEH Systems is briefly explained. The purpose of the proposed research is also included at the end of this section. In Section 3, we present the mechanical construction of the proposed RPEH system, and how to model it using SOLIDWORKS and MATLAB/Simulink. The simulation results are demonstrated and discussed in Section 4. Section 5 concludes the paper. Finally, some topics for future work are shown in Section 6.

2. Overview of Road Piezoelectric Energy Harvesting System

Piezoelectric energy road harvesting is the conversion of mechanical energy into electrical energy. The process of the piezoelectric effect can be termed as a direct and converse piezoelectric effect. If there is generation of electric charge due to mechanical stress, the effect is direct piezoelectric effect. If an electric field produces mechanical strain, the effect is the reverse of the piezoelectric effect [15]. An example of a potential process for a piezoelectric energy harvester is shown in Figure 1 [3]. First the Energy harvester collects the energy, then a battery storage or collection device is applied to store the power. Thereafter, the power is used in some separate Electronics communication device. Not only does this process have to be efficient, but it must be implementable as well as reliable.

Energy harvesting begins by using piezoelectric devices, which can be placed either on the top of the roads surface or embedded within the asphalt. The most common piezo electronics are piezoceramics and piezopolymers. Piezoceramics have a higher output voltage source as compared to a piezopolymer. This however comes at a cost since piezoceramics cost more than regular piezopolymers. Researchers reported that PZT is preferred because it is physically strong, chemically passive and cost effective to manufacture. PZT is more sensitive and has higher operating temperature than other piezo ceramics. This shows how not only does the cost matter, but several other factors become important for the implementation of these devices in roads. Since PZT has a higher operating temperature than other piezo electronic devices it becomes a strong candidate for road harvesting. This is due to the fact that roads will generally get really hot in some places where the sun beats down on these roads.

As for the energy storage from the system, it must be able to withstand the initial high pulse force voltage that is collected from the harvester. It must also be able to store a high voltage operation without heating up too hot from collecting too much voltage. Most of the time a capacitor is used to temporarily store the voltage from the harvester. However, a battery can also be used. Research done by Henry Sodano explains both how a battery can be used, as well as a capacitor charging circuit. They explain how a large capacitor signal could be rectified and accumulated within the capacitor. They also explain their way of how a battery could be incorporated to store this charge instead of a capacitor [16].

Figure 1. Example of a road piezoelectric energy harvesting system [3].

There are two different ways of storing the energy between these piezoelectric devices, a series or a parallel connection between the piezoelectric devices.

With a series connection, the connection if stacked would act the same as one piezo with a larger thickness.

With a parallel connection, the connection can be applied to multiple piezo elements in separate stacks, therefore increasing the amount of charge, but will not affect the open circuit voltage.

A comparison between series and parallel connection is recorded in [13] [17]. The comparison stated that series connection voltage was higher, and the charge quantity was lower as compared to the parallel connection. Also, the series stack piezoelectric structure has a very high voltage and low current, which is not suitable for power extraction. Using same total height and cross-sectional area of the piezoelectric unit, the parallel structure showed better optimization of the voltage and current by adjusting the number of parallel layers, which cannot be realized by the series structure [17].

The purposes of the proposed research are: first, to develop a new RPEH electro-mechanical system using SOLIDWORKS modeling and based on using five PZT 5H stacks connected in parallel and embedded in the road to harvest energy from the vehicles stressing the modules. Second, the proposed system is simulated using MATLAB/Simulink to investigate the effect of changing the system parameters (stack dimensions) then address the optimum values.

3. The Proposed RPEH System

Figure 2 illustrates the proposed road piezoelectric energy harvesting (RPEH) system. When the vehicle stresses the piezoelectric module, placed underneath the road asphalt, an electrical AC signal is generated at the top-bottom sides of the piezoelectric module. The AC signal is then passed to the rectifier and the harvested energy is stored temporally in a storage device. A data acquisition system (DAQ) and a computer are needed to capture the signals and study the harvester behaviors. In this section, a complete mechanical and electric analysis, and design of the proposed system is provided. SOLIDWORKS was used to develop and simulate 3D models of the piezo-electric road energy harvester. MATLAB and Simulink were used to simulate the piezo-electric road harvester design.

Figure 2. The proposed road piezoelectric energy harvesting (RPEH) system.

3.1. Mechanical Design and SOLIDWORKS 3D Model

The harvester will be embedded beneath the surface layer of asphalt on a main highway. The typical surface layer of asphalt is around 5 cm on a highway. By using the average contact area of a passenger car tire footprint to the asphalt, 161 cm2, and the known thickness of the surface asphalt, 5 cm, a stress distribution diagram can be developed (Shigley and Mithcell). The results at 5 cm below the asphalt surface the car’s weight are distributed to a circular pattern with a diameter of 22.7 cm. Knowing this information, the harvester needs to be a circular design of about 22.7 cm in diameter to optimize the stress of the car through the asphalt. If the diameter of the harvester is about 23 cm, an ideal diameter for a piezo is 5 cm. This was determined by optimizing number of stacks to be installed in the harvester while taking into consideration the optimal diameter of a piezo. The larger the diameter of the piezo, the more deflection will occur when point loaded, which therefore, produces a higher voltage output. By picking 5 cm diameter piezo electrics, it allows fitment for 5 individual stacks that will be supported by the strength of the material of the harvester. The optimized thickness of each piezo will be determined by lab experiments.

The stack, shown in Figure 3 is constructed of multiple layers that are separated by a transfer column and outer ring made from acrylic. The transfer column is a puck-like structure that is positioned in the center of the piezo. The function of the transfer column is to point load the force in the center of the piezo to maximize deflection. The outer ring provides spacing for the center of the piezo to deflect and wire connections to be made. Both pieces are made out of acrylic due to the electrical insulation and hardness material properties. Determining the piezo thickness will affect how many layers will be in each stack. The overall thickness of the stack will be constant due to the finite limit of our harvester while the thickness of the piezo is varied.

Figure 3. Piezoelectric stack.

Each wheel from the vehicle passing over the harvester in the road can be represented as step input of ¼ weight of the vehicle. To maximize the power output of the harvester, it is important that all piezo stacks are loaded simultaneously. To make all piezo stacks mechanically parallel, a distributor (shown in Figure 4) is added in the harvester. The distributor takes the max deflection from the top plate and transfers it evenly as a point load to all five piezo stacks.

As a car passes over the asphalt where the harvester is located beneath, it will compress the top plate shown in Figure 5. The top plate is constructed of polycarbonate because of its lightweight and high strength properties. Bolts will be guided through the holes on the top plate and fastened to the base plate shown in Figure 6(a). Bolts will have a shoulder on them to allow the top plate to float.

Figure 4. Distributor.

Figure 5. Top plate.

(a) (b)

Figure 6. (a) Base plate; (b) the overload stopper.

The base plate was designed to house the stacks of piezos, which maintains the diameter of 23 cm. The base will be made from polycarbonate. This material allows for the ultimate impact strength and as an electrical insulator. Pockets will be milled out to house the piezo stacks. Holes are drilled down through the stack pockets to allow the wires from the piezos to connect in the cavity of the subbase plate where the circuitry is housed. In the center of the base will be an overload stopper (Figure 6(b)). If too much stress is applied to the top plate, the distributor will contact the overload stopper and bottom out. This is designed to prevent vehicles that are above target weight to damage our harvester module. A groove is additionally milled on the bottom side of the base plate to allow for a seal, which prevents moisture from entering. When the top plate is compressed by the passing car, it needs to be able to spring back to its original position. This is performed mainly by a stack of thin neoprene spacers (Figure 7) in between the base and top plate. Multiple thin layers of neoprene are used instead of one thick layer to allow for more flexibility. The neoprene spacer not only acts as a spring but also acts as a seal to prevent moisture from entering. A support spacer (Figure 8) is then needed under the base plate. This prevents any deflection from occurring in the base plate. Holes are then matched to correspond with the wire feeds coming down through the base plate. In the center of the spacer, is a tapped hole for fastening the overload stop. This support spacer will be made from 304 stainless. The sub-base plate (shown in Figure 9) is the fixed rigid body where all the circuitries will be housed. This will be made from 304 stainless because of its strength and corrosion resistance properties. The outer ring will be drilled and tapped used to fasten all layers of the harvester together. The milled groove will be for a seal to prevent moisture from entering. A slot will be milled in the side to allow for wires to be ran externally. The overall assembly is illustrated in Figure 10.

Figure 7. Neoprene spacer.

Figure 8. Support spacer.

Figure 9. Sub-base plate.

Figure 10. Expanded assembly.

3.2. Analysis of the Proposed System Using MATLAB and Simulink Electro-Mechanical Model

Figure 11 and Figure 12 illustrate the electro-mechanical Simulink model of the proposed RPEH system. MATLAB was used to write a simple code that would allow the user to enter the harvester input variables in the Simulink diagram. The input variables are: piezoelectric disk thickness, diameter, number of piezoelectric stack layers, vehicle speed, vehicle weight, distant between the vehicle tires, mechanical damping factor, mechanical damping factor. Simulink was chosen as the program used to simulate the harvester as it already included a PZT stack block in its library. This allowed for the user to easily change the number of layers, layer thickness, and the diameter of the PZT stack. However, the layers in the PZT stack are connected in parallel with no way to change the internal connection. The stacks are then connected in parallel as well.

Simulink allows the user to generate a mechanical pulse, which is then converted into voltage through the PZT stack block. The mechanical pulse simulates the car tires driving over the harvester. On the electrical side of the design a rectification circuit is included, this is vital to the design as the output voltage of the stacks is AC; thus, the rectifier converts the output to DC. A rectifier will be needed for each individual PZT stack. This voltage is then captured by a capacitor bus to be fed into the regulator circuit. The regulator circuit regulates the output voltage to a constant output. Additionally, it isolates the piezoelectric terminals and rectifier circuits from the storage capacitor. The large input resistance of the Zener diode in the cut-off region produces an acceptable time constant with the rectifier capacitor.

A virtual oscilloscope is then used to measure the force felt by the harvester, and the current, voltage, power, and energy of the storage capacitor. These points are measured in newtons, amps, volts, watts, and joules respectively. This data was then saved into arrays and presented in various MATLAB plots shown in Section 4.

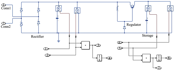
Details about block G are shown in Figure 12.

Figure 11. The electro-mechanical Simulink model of the proposed RPEH system.

Figure 12. Details of block G: rectifier, regulator, and storage blocks.

4. Simulation of the Proposed RPEH System

In this section, the MATLAB/Simulink model explained in Section 3.2 will be used to simulate the behavior of the proposed harvester when the piezoelectric dimensions are varied. The Piezoelectric parameters and the vehicle data used for this simulation are shown in Table 1. Note that when the PZT Disk thickness is selected as [0.25 mm, 0.5 mm, 1 mm, 2 mm], the number of PZT stack layers will be selected as [8] [12] [17], respectively. Figures 13-16 illustrates the voltage, current, power, and energy responses according to the data in Table 1.

It is apparent after observing all the graphs, that a thickness of 2 mm is the best choice from the measured thicknesses. A thickness of 2 mm with provides the highest peaks of current and power across the storage capacitor, as well as the highest stored voltage and energy in the storage capacitor.

Figure 13. Harvested voltage.

Figure 14. Harvested current.

Figure 15. Harvested power.

Figure 16. Harvested energy.

Table 1. Piezoelectric parameters and vehicle data used in simulation.

5. Conclusion

In this paper, we proposed a mechanical design with a SOLIDWORKS 3D model, and the electromechanical model of the proposed PREH system using MATLAB and Simulink. The model is used to investigate the harvesting of electrical energy from the piezoelectric module when a moving vehicle stressed the piezoelectric modules. Different dimensions were used to address the effects of changing these parameters on the harvested voltage, current, power, and energy. The design problem has been formulated and an analysis has also been provided. Simulation results using data from Table 1 were provided. Results of adjusting the piezoelectric thickness have shown improvement in the harvested parameters when increasing the thickness of the PZT stack. Optimum values were recorded at 2 mm thickness. The proposed PREHS has been simulated to address its effectiveness in harvesting.

6. Future Work

In summary, our results from simulation were achieved by using the MATLAB and Simulink model of the proposed PREH system. This is the best that we can do due to the absence of testing equipment and the time constraint. Our suggestion in future is to run experimental testing for our proposed system and compare the simulation work with the experimental work.

Acknowledgements

This work is funded by Pennsylvania State University, under the undergraduate research grant (URG) and the research development grant (RDG).

Conflicts of Interest

The authors declare no conflicts of interest regarding the publication of this paper.

References

[1] https://www.eia.gov/tools/faqs/faq.php?id=99&t=3
[2] https://www.eia.gov/outlooks/aeo/electricity/sub-topic-01.php
[3] Subbaramaiah, R., et al. (2020) Design of Vibration-Sourced Piezoelectric Harvester for Battery-Powered Smart Road Sensor Systems. IEEE Sensors Journal, 20, 13940-13949. [Google Scholar] [CrossRef
[4] Chen, Y.S., et al. (2016) Mechanical Energy Harvesting from Road Pavements under Vehicular Load Using Embedded Piezoelectric Elements. Journal of Applied Mechanics, 83, 081001. [Google Scholar] [CrossRef
[5] Song, Y., et al. (2016) Road Energy Harvester Designed as a Macro-Power Source Using the Piezoelectric Effect. International Journal of Hydrogen Energy, 41, 12563-12568. [Google Scholar] [CrossRef
[6] Lai, Q., et al. (2021) Piezoelectric Energy Harvesting from Road Under Three Typical Lateral Positions of Vehicle. 2020 15th Symposium on Piezoelectrcity, Acoustic Waves and Device Applications (SPAWDA), Zhengzhou, 16-19 April 2021, 631-635. [Google Scholar] [CrossRef
[7] Wang, J., et al. (2021) Watt-Level Road-Compatible Piezoelectric Energy Harvester for LED-Induced Lamp System. Energy, 229, 120685.
[Google Scholar] [CrossRef
[8] Duarte, F., Adelino, F. and Paulo, F. (2018) Road Pavement Energy-Harvesting Device to Convert Vehicles’ Mechanical Energy into Electrical Energy. Journal of Energy Engineering, 144, 04018003.
[Google Scholar] [CrossRef
[9] Wang, H.Y., et al. (2019) Piezoelectric Energy Harvesting Based on Vertical Vibration of Car Body Induced by Road Surface Roughness. IOP Conference Series: Materials Science and Engineering, 470, 012036.
[Google Scholar] [CrossRef
[10] Hyun, J.H., Nan, C. and Dong, S.H. (2018) Energy Harvesting Circuit for Road Speed Bumps Using a Piezoelectric Cantilever. IECON 2018—44th Annual Conference of the IEEE Industrial Electronics Society, Washington, 21-23 October 2018, 4219-4223. [Google Scholar] [CrossRef
[11] Sun, M.D., et al. (2021) A Novel Road Energy Harvesting System Based on a Spatial Double V-Shaped Mechanism for Near-Zero-Energy Toll Stations on Expressways. Sensors and Actuators A: Physical, 323, 112648.
[Google Scholar] [CrossRef
[12] Tahami, A., Gholikhani, M. and Dessouky, S. (2020). A Novel Thermoelectric Approach to Energy Harvesting from Road Pavement. In International Conference on Transportation and Development 2020, Seattle, 26-29 May 2020, 174-181.
[CrossRef
[13] Zhang, W.J., Ding, G.Y. and Jun, W. (2021) Road Energy Harvesting Characteristics of Damage-Resistant Stacked Piezoelectric Ceramics. Ferroelectrics, 570, 37-56.
[Google Scholar] [CrossRef
[14] Zhang, H., et al. (2019) Piezoelectric Energy Harvesting from Roadways Based on Pavement Compatible Package. Journal of Applied Mechanics, 86, 091012.
[Google Scholar] [CrossRef
[15] Jou, J.M. (2015) A Study on the Mode Shape Piezoelectric Motor. Open Journal of Acoustics, 5, 46-65. [Google Scholar] [CrossRef
[16] Sodano, H.A., Inman, D.J. and Park, G. (2005) Generation and Storage of Electricity from Power Harvesting Devices. Journal of Intelligent Material Systems and Structures, 16, 67-75. [Google Scholar] [CrossRef
[17] Yang, H., Wei, Y., Zhang, W., Ai, Y., Ye, Z. and Wang, L. (2021) Development of Piezoelectric Energy Harvester System through Optimizing Multiple Structural Parameters. Sensors, 21, 2876. [Google Scholar] [CrossRef] [PubMed]

Copyright © 2025 by authors and Scientific Research Publishing Inc.

Creative Commons License

This work and the related PDF file are licensed under a Creative Commons Attribution 4.0 International License.